PLLのフィードバックループの応答特性測定方法
フィードバック系の特性評価のために開ループゲイン(一巡ループゲイン)の測定が必要になることがあります。ところが開ループゲインが非常に高い場合とか、PLLのように実際にフィードバックループにしないと回路の動作が望めないときには、開ループのゲイン特性の測定は困難です。そのため、フィードバックを掛けた状態での応答を求め、計算によってオープンループ特性に変換する測定方法があります。
1 原理
(1)フィードバックを掛けた状態での応答の測定
フィードバックループ内のある一点に信号V0を与えたとき、一巡してきた信号V1との比V1/V0がループゲインになります。しかし、閉ループ状態では信号の挿入ポイントと測定ポイントが同じ点になってしまうので、V0とV1を独立して測定することはできません。

そこで、ゲインの測定時に測定治具回路を挿入してV0とV1を測定します。

OPAMPを2個使ってフィードバックループへの影響を与えずに、信号の注入と取り出しを行います。
OPAMPの品種は測定したい周波数帯域で十分な利得があることが必要です。また、測定に際しては、注入した信号によって回路が飽和しないよう信号レベルを調整してください。信号の注入、測定は1段目ではなく2段目で行う事も可能です。
(2)開ループへの変換
開ループゲインH(s)を100%フィードバックしたときの閉ループゲインG(s)は
G(s)=H(s)/(1−H(s))・・・・・(1)式
ですから、閉ループゲインから開ループゲインを求めると
H(s)=G(s)/(1+G(s))・・・・・(2)式
となります。
2 実例
実際にPLLオシレータの特性を測定し、オープンループ特性を求めてみます。
(1)測定器
ゲインフェーズメータ、FRA、FFTアナライザ等の測定器ではなく、PCで動くFFTアナライザソフトを使用します。ここではSpeaker Workshopというフリーのソフトを選びました。以下のサイトからダウンロード出来ます。
http://www.speakerworkshop.com/index.htm
2003年8月現在では「Version 1.06 Rev 4/16/02」となっています。
必要なハードウエアは、いわゆるDOS/Vパソコンと全二重コーデックに対応したサウンドカード(最近の物は大体対応しています)です。
参考までに実測に使用した物は以下の通りです。
・DELL OptiPlex GX150のジャンクマザー
・オンボードのサウンド回路
・Pentium3 750MHz
・256MBのメモリ
・OSはWindows2000Pro
なお、その後調べましたら、マイク入力がステレオになっていないサウンドカードが多々あるようです。その場合は、アンプを入れてLINE入力に接続してください。
また、サウンドチップがC-MEDIA製のもの(CMI
8738など)は、ダメなようです。
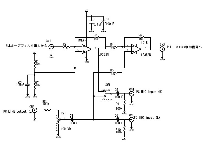
(2)測定回路
PLLオシレータのループフィルタとVCOの接続箇所に回路図に示す治具回路を挿入します。
また、PCのLINEoutput、MICinputを治具回路に接続します。


上が被測定回路、下が治具回路。
(3)測定方法
信号源としてM系列のノイズを発生させ、LINEoutput端子から治具回路に供給します。これをV0とします。ループを一巡してきた信号(V1)を測定し、V1/V0からゲインを計算します。この信号の発生、測定、計算はSpeakerWorkshopがやってくれます。
ユーザーは、はじめにSpeaker Workshopのプロジェクトにリソース(信号源)を新規追加します。信号源のプロパティの設定、測定繰り返し回数等のオプションの設定が必要ですが、この後の操作はマウスのクリックだけです。

Measure−Frequency responseをクリックすると、測定した後、測定結果を表示します。
測定結果にカーソルを当ててクリックするとデータのexportが出来ます。

取り出したデータ(拡張子.FRD)は、テキストデータですのでEXCELに簡単に取り込めます。
| *.frdデータの例 | |
| 2.929687 5.068000 150.962007 5.859375 4.209000 168.790008 8.789062 2.983000 169.106008 11.718749 3.126000 170.406008 14.648437 3.707000 166.455008 17.578123 2.777000 168.368008 20.507811 3.577000 164.312008 23.437498 2.136000 166.119008 26.367186 4.236000 167.004008 29.296873 3.452000 169.599008 32.226559 3.048000 174.828008 35.156246 3.685000 163.414008 38.085934 3.788000 164.586008 |
データの形は、1番左が周波数、スペース区切りで振幅(dB)、位相(°)と続きます。
取り出したデータをEXCELのワークシート関数を使って開ループ特性に変換します。ワークシートはこちら。

ワークシートの白い所に*.frdデータを貼り付けてください。背景が水色のセルは計算をしているところなので、*.frdのデータの数に合わせてコピー&ペーストしてください。(ファイルサイズが大きくなるので、ワークシートは周波数の一部しか掲載していません。あしからず。)
ワークシートの右側に特性のグラフで表示されています。

閉ループ特性が、今測定したデータそのものです。

開ループデータが演算によって求めた値です。
このグラフから、位相余裕が約40°、ゲイン余裕が約10dBあることが判りました。
なお、ここで測定した回路はHamJournal誌のNo.91に掲載してもらった局発の実験回路です。本を持っている人は参照してください。
まとめ
以上の様にPCさえあれば、追加出費はほとんど必要なく、PLLの特性の評価環境が出来ます。PLLでは、とかくカット&トライ、トライ&エラーの繰り返しになりがちですが、(それが楽しいのですが)、節目に定量的な評価を入れることで完成度、再現性が向上すると思います。